36

央行召集24家金融机构开会 全力以赴加大贷款投放力度 稳住经济基本盘

央行召集24家金融机构开会 全力以赴加大贷款投放力度 稳住经济基本盘 央行召集24家金融机构开会 全力以赴加大贷款投放力度 稳住经济基本盘

来源:供应链金融

人民银行连续召开主要金融机构货币信贷形势分析会、全系统货币信贷形势分析电视会议两场重要会议,全力以赴加大贷款投放力度,稳住经济基本盘。

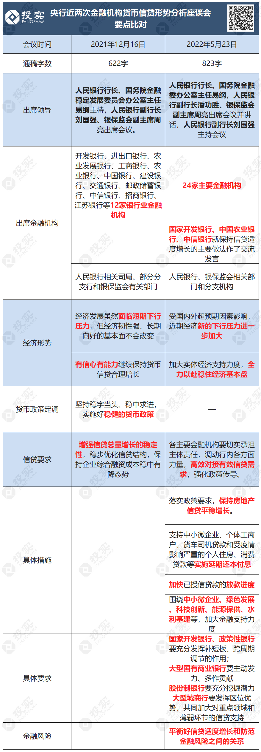
2022年5月23日,人民银行、银保监会召开主要金融机构货币信贷形势分析会,分析研究信贷形势,部署推进当前和下一阶段信贷工作。人民银行行长、国务院金融委办公室主任易纲,人民银行副行长潘功胜、银保监会副主席周亮出席会议并讲话,人民银行副行长刘国强主持会议。24家主要金融机构及人民银行、银保监会相关部门和分支机构的主要负责同志参加会议。国家开发银行、中国农业银行、中信银行就保持信贷适度增长的主要做法作了交流发言。

这是继2021年12月底之后,时隔近5个月再度召开金融机构货币信贷形势分析会。与上一次会议相比,本次参加会议的金融机构数量更多,涵盖的银行类型更广

此次金融机构货币信贷形势分析会指出,受国内外超预期因素影响,近期经济新的下行压力进一步加大。金融系统要加大实体经济支持力度,全力以赴稳住经济基本盘

国家开发银行、政策性银行要充分发挥补短板、跨周期调节的作用;

大型国有商业银行要主动发力、多作贡献;

股份制银行要充分挖掘潜力;

大型城商行要发挥区位优势,共同加大对重点领域和薄弱环节的信贷支持。

各主要金融机构要切实承担主体责任,调动行内各方面力量,高效对接有效信贷需求,强化政策传导。

会议强调,要落实政策要求,保持房地产信贷平稳增长,支持中小微企业、个体工商户、货车司机贷款和受疫情影响严重的个人住房、消费贷款等实施延期还本付息。要加快已授信贷款的放款进度。

同一日,央行还展开了另一场相关的重要会议——

2022年5月23日,人民银行召开全系统货币信贷形势分析电视会议,部署当前和下一阶段信贷工作。人民银行行长、国务院金融委办公室主任易纲,人民银行副行长刘国强出席会议并讲话。人民银行相关司局、上海总部以及各分支机构主要负责同志参加会议。成都分行、杭州中心支行在会上作了交流发言。

会议要求,在落实好已出台政策的同时,抓紧谋划和推出增量政策措施,引导金融机构全力以赴加大贷款投放力度,增强信贷总量增长的稳定性积极挖掘新的项目储备,聚焦重点区域、重点领域和薄弱环节,加快对接新的有效信贷需求。